中国114招生网
您的位置:中国招生网首页 >> 考试政策 >> 详细信息

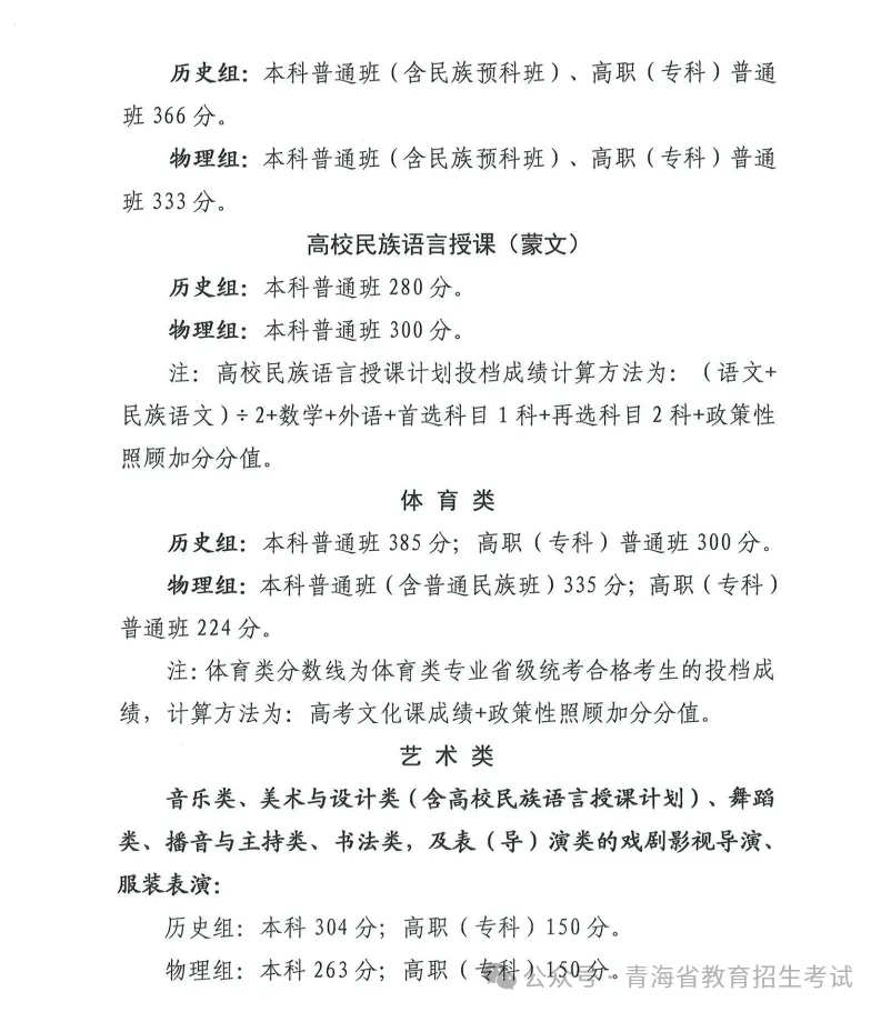
青海2025年高考分数线公布:历史类本科405、物理类本科350

2025/9/6 13:34:00 114招生网青海站 【 】  

青海2025年高考录取控制分数线公布

院校推荐
欢迎考生家长进入院校推荐查询咨询各类院校,为考生准确填报院校录取志愿作准备
>>更多
关于我们 | 会员服务 | 广告招商 | 友情链接 | 联系我们 | 站点留言 | 行业网联盟

版权所有 © 北京网库信息技术股份有限公司 | 青海114招生网 –青海招生考试信息网,青海高考政策,青海高校推荐,青海自考成考
地址:北京市东城区胜古中路1号蓝宝商务大厦402  邮编:100029
电话:010-80788512  传真:010-80788512
ICP备案号:京ICP备12024748号 技术支持:中国网库[ 61.03516]